09/09/2005
I en verden, hvor forbrugere i stigende grad efterspørger gennemsigtighed og bæredygtighed, er historien bag et produkt blevet lige så vigtig som selve produktet. For snedkere og træhåndværkere er denne historie dybt forankret i selve materialet: træet. Hvert stykke træ har en unik rejse, fra det øjeblik det var et frø i skovbunden, til det bliver et elsket møbel i et hjem. Evnen til at spore og fortælle denne historie er ikke længere blot en niche; det er en afgørende faktor for kvalitet, tillid og forretningssucces. Dette kaldes sporbarhed, og i sin digitale form er det ved at transformere træindustrien fra top til bund.

Hvad Er Sporbarhed i Træindustrien?
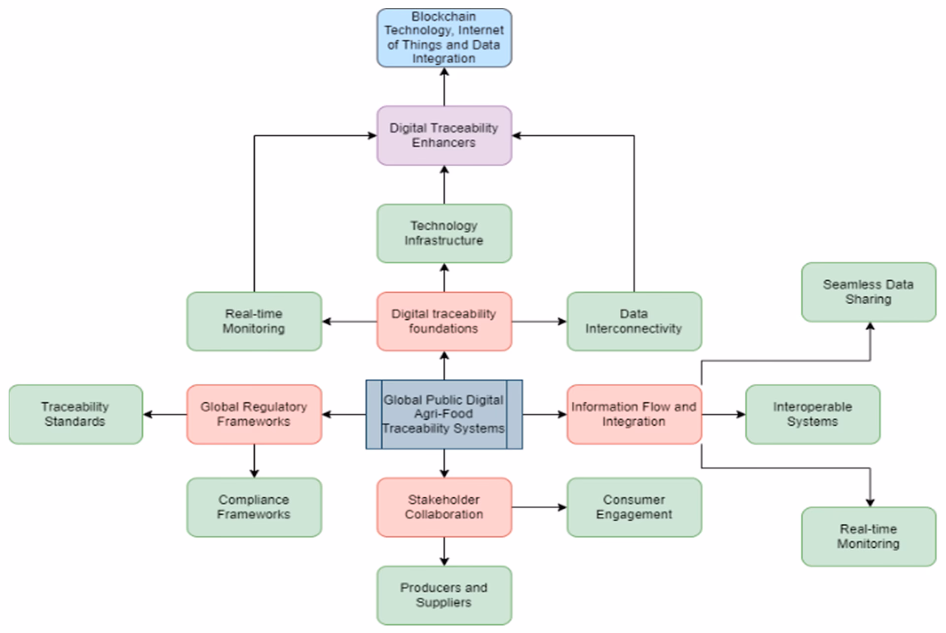
I sin kerne er sporbarhed evnen til at følge et produkts vej gennem alle stadier af produktion, forarbejdning og distribution. For træ betyder det at kunne spore et stykke tømmer eller en færdig planke tilbage til den specifikke skov, og nogle gange endda det enkelte træ, det stammer fra. Traditionelt har dette været en papirbaseret og ofte besværlig proces. Men med digital teknologi er det blevet muligt at skabe en sømløs og detaljeret logbog for hvert stykke træ.
Den digitale sporbarhedskæde kan omfatte:
- Oprindelse: GPS-koordinater for skoven, fældningsdato og oplysninger om skovforvaltning.
- Forarbejdning: Information fra savværket, tørreprocessen (inklusive fugtighedsniveauer og varighed) og eventuelle behandlinger.
- Logistik: Transportdata, lagerophold og levering til værkstedet.
- Produktion: Hvilke planker der bruges i hvilket specifikt projekt eller møbel.
Ved at bruge teknologier som QR-koder, RFID-chips og specialiseret software kan hver planke i dit værksted bære sin egen digitale historie, let tilgængelig med en simpel scanning.
Hvorfor Sporbarhed er Guld Værd for Snedkeren
Man kunne spørge sig selv, om alt dette data er nødvendigt for en håndværker, der stoler på sin intuition og erfaring. Svaret er et rungende ja. Fordelene ved et robust sporbarhedssystem er mange og kan direkte påvirke både bundlinjen og kvaliteten af dit arbejde.
Kvalitetssikring og Procesoptimering
Forestil dig, at du opdager, at en bestemt type træ fra en leverance slår sig mere end forventet efter bearbejdning. Med et sporbarhedssystem kan du hurtigt identificere hele partiet, finde ud af hvornår og hvordan det blev tørret, og måske endda spore det tilbage til en bestemt del af skoven. Denne indsigt giver dig mulighed for at undgå at bruge resten af partiet til kritiske projekter, justere dine egne processer og give præcis feedback til din leverandør. Det transformerer gætværk til datadrevet beslutningstagning og minimerer spild og dyre fejl.
Garanti for Bæredygtighed og Lovlighed
Dette er måske den mest markante fordel. Kunder i dag ønsker at vide, at det træ, de bringer ind i deres hjem, er høstet lovligt og ansvarligt. Sporbarhed er rygraden i certificeringsordninger som FSC (Forest Stewardship Council) og PEFC (Programme for the Endorsement of Forest Certification). Disse mærker er ikke bare logoer; de er en garanti for, at træet kommer fra skove, der forvaltes med respekt for biodiversitet, økosystemer og lokalsamfund. At kunne dokumentere træets rejse er afgørende for at opretholde disse certificeringer og for at overholde lovgivning som EU's Tømmerforordning (EUTR), der forbyder handel med ulovligt fældet træ. Det handler om at sikre en bæredygtig fremtid for både planeten og faget.
Effektiv Lagerstyring
Et velorganiseret værksted er et effektivt værksted. Digital sporbarhed giver dig et realtidsoverblik over dit lager. Du ved præcis, hvilke træsorter du har, i hvilke dimensioner, deres fugtighedsgrad, og hvor de er placeret. Dette reducerer den tid, du bruger på at lede efter det rigtige stykke træ, forhindrer at du løber tør for kritiske materialer og minimerer spild ved at sikre, at ældre lager bruges først. Det er en simpel måde at optimere dine ressourcer og din tid på.

Øget Værdi Gennem Storytelling
For kunder, der investerer i et håndlavet møbel, er historien bag uvurderlig. At kunne fortælle en kunde: "Egetræet i dit nye spisebord kommer fra en 120 år gammel eg i Rold Skov, fældet under en planlagt udtynding for at give plads til ny vækst," skaber en dyb og meningsfuld forbindelse. Du sælger ikke længere bare et bord; du sælger et stykke dansk naturhistorie. Denne form for storytelling kan retfærdiggøre en højere pris, opbygge en loyal kundebase og adskille dit brand fra masseproducerede alternativer.
Teknologier og Implementering i Værkstedet
At komme i gang med digital sporbarhed behøver ikke at være en uoverkommelig investering. Teknologien er blevet mere tilgængelig, og man kan starte i det små.
| Metode | Fordele | Ulemper | Bedst Egnet Til |
|---|---|---|---|
| Manuel (Papir/Regneark) | Meget lav startomkostning. Let at forstå. | Tidskrævende. Høj risiko for fejl. Svært at dele data. | Meget små værksteder eller til at starte processen. |
| Stregkoder / QR-koder | Billigt og nemt at implementere. Hurtig dataindsamling via smartphone. | Kræver direkte synslinje for scanning. Mærker kan blive beskadiget. | Små til mellemstore værksteder og savværker. |
| RFID (Radio-Frequency ID) | Kan scanne flere emner på én gang uden synslinje. Robust. | Højere omkostninger til tags og scannere. Kræver mere teknisk opsætning. | Store lagre, savværker og industrielle produktionslinjer. |
En Simpel Startguide
- Definér dit formål: Hvad vil du opnå? Er det for at opfylde kravene til en certificering, forbedre kvalitetskontrollen eller forbedre din markedsføring? Dit mål vil guide dine valg.
- Tal med dine leverandører: Sporbarhed starter i skoven. Spørg dine træleverandører, hvilke data de allerede indsamler, og om de har systemer, du kan integrere med. Et godt samarbejde i værdikæden er nøglen.
- Start i det små: Du behøver ikke spore hver eneste træpind fra dag ét. Vælg en enkelt træsort eller en specifik produktlinje at begynde med. Brug en simpel løsning med QR-koder, som du genererer online, og et regneark til at logge data.
- Lær og skaler: Brug erfaringerne fra dit pilotprojekt til at finde ud af, hvad der virker for dig. Når du ser værdien, kan du gradvist udvide systemet til at omfatte mere af dit lager og dine produkter.
Fremtiden er Transparent
Ligesom digitaliseringen har forandret andre håndværksfag, vil den også sætte sit præg på snedkeriet. Sporbarhed er ikke en midlertidig trend, men en fundamental bevægelse mod et mere ansvarligt og transparent marked. For den enkelte snedker er det en investering i tillid, kvalitet og konkurrencedygtighed. Ved at omfavne teknologien kan håndværkere ikke blot forbedre deres egne processer, men også styrke forbindelsen mellem skoven, håndværket og slutkunden, og dermed sikre, at de smukke historier, der er gemt i træet, bliver fortalt og værdsat i mange år fremover.
Ofte Stillede Spørgsmål (OSS)
Er digital sporbarhed ikke kun for store virksomheder?
Nej, slet ikke. Mens store industrier måske bruger komplekse RFID-systemer, kan små og mellemstore værksteder opnå store fordele med simple og billige løsninger. En smartphone, en gratis QR-kodegenerator og et struktureret regneark kan være alt, hvad der skal til for at komme i gang.
Hvad er den største fordel ved at kunne spore mit træ?
Det afhænger af dit fokus. For mange er den største fordel evnen til at garantere bæredygtighed og lovlighed, hvilket opbygger stærk tillid hos kunderne. For andre er det den forbedrede kvalitetskontrol og reduktionen af spild, som direkte påvirker bundlinjen. For den kreative håndværker er det ofte den unikke storytelling-mulighed, der skaber en uvurderlig merværdi.
Hvordan overbeviser jeg min leverandør om at deltage?
Mange fremsynede træleverandører arbejder allerede med sporbarhed. Hvis din ikke gør, kan du forklare fordelene for dem: et stærkere partnerskab, mere loyale kunder (dig) og en konkurrencefordel i et marked, der i stigende grad kræver dokumentation. Start en dialog; ofte er viljen til samarbejde større, end man tror.
Hvis du vil læse andre artikler, der ligner Sporbarhed i Træ: Fra Skov til Færdigt Møbel, kan du besøge kategorien Træarbejde.
