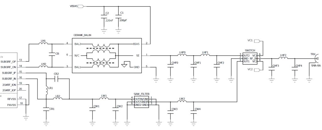
How to insert a SAW filter / RF switch / FEM?

Valg af træ: Din guide til det perfekte projekt

26/11/2006

Rating: 4.78 (8535 votes)

At vælge den rigtige træsort er et af de mest afgørende skridt i ethvert snedker- eller træbearbejdningsprojekt. Materialet definerer ikke kun det færdige produkts udseende og følelse, men også dets holdbarhed, styrke og den proces, du skal igennem for at skabe det. Med et overvældende udvalg af træsorter til rådighed kan det virke som en uoverskuelig opgave, især for nybegyndere. Men frygt ej. Denne dybdegående guide vil udstyre dig med den nødvendige viden til at træffe et informeret valg, der passer perfekt til dine ambitioner, dit budget og dine færdigheder. At forstå træets natur er det første skridt mod at omdanne en simpel planke til et mesterværk.

Does the PCB layout affect RF360 filter performance?
Not only the SAW filter itself but also the PCB layout has a strong influence on the filter characteristic. This note shows how the layout can improve or harm the filter performance. For some SAW filters (narrow-band) the layout of the corresponding RF360 evaluation board is included in the datasheet.
Indholdsfortegnelse

Grundlæggende skelnen: Hårdttræ vs. Blødttræ

Den mest fundamentale opdeling af træsorter er mellem hårdttræ (løvtræ) og blødttræ (nåletræ). Denne klassificering er botanisk og handler om, hvordan træet reproducerer sig, ikke nødvendigvis om træets faktiske fysiske hårdhed, selvom der ofte er en sammenhæng. At kende forskellen er essentielt for at indsnævre dine valgmuligheder.

Hårdttræ kommer fra løvfældende træer – altså træer, der taber deres blade om efteråret, som eg, bøg, ask og valnød. Disse træer vokser generelt langsommere, hvilket resulterer i en tættere og mere kompakt fiberstruktur. Dette giver dem en højere densitet og ofte større styrke og holdbarhed. Hårdttræ har typisk en rigere og mere kompleks årestruktur, hvilket gør det til et foretrukket valg til møbler af høj kvalitet, gulve, og andre projekter, hvor æstetik og lang levetid er i højsædet. Prisen er generelt højere end for blødttræ.

Blødttræ stammer fra nåletræer, som er stedsegrønne træer som fyr, gran og lærk. Disse træer vokser hurtigt, hvilket giver en mindre tæt træstruktur. Generelt er blødttræ lettere, nemmere at bearbejde og mere økonomisk overkommeligt end hårdttræ. Dets lette bearbejdelighed gør det til et fremragende valg for begyndere, bygningskonstruktioner, rustikke møbler og projekter, hvor omkostningerne er en vigtig faktor. Ulempen er, at det er mere modtageligt for ridser og buler.

Populære Hårdttræsorter og Deres Anvendelse

Lad os dykke ned i nogle af de mest almindelige og elskede hårdttræsorter, som du vil støde på i din snedkerrejse.

Eg (Quercus)

Eg er indbegrebet af styrke og tradition. Det er en utroligt stærk, hård og holdbar træsort med en meget karakteristisk og smuk årestruktur. Eg findes i flere varianter, primært rød- og hvideg, hvor hvideg er mere modstandsdygtig over for råd og derfor velegnet til udendørs brug eller i fugtige miljøer som badeværelser og køkkener. Eg er et klassisk valg til møbler, gulvbelægning, skabe og tønder til vin og spiritus. Det kan være hårdt for værktøjet, men resultatet er altid imponerende og langtidsholdbart.

How do you use a mmm7210 RF filter?
Put the BB section to the bottom of the RF section. Place the PA close as possible to the An tenna Switch to minimize insertion loss. Place the MMM7210 and the PA in positions that ensure a direct and short as possible Tx path. Place the SAW filter close as possible to MMM7210 to minimize the distance of Rx differential lines.

Bøg (Fagus)

Bøg er en anden meget populær hårdttræsort i Skandinavien. Den er kendt for sin lyse, næsten hvidlige farve med en fin, ensartet tekstur og små, diskrete porer. Bøg er hård, stærk og har en fremragende slidstyrke, hvilket gør den ideel til emner, der udsættes for meget slid, såsom køkkenbordsplader, legetøj, stole og værktøjshåndtag. Den er også fremragende til dampbøjning. Bøg er dog ikke velegnet til udendørs brug, da den let absorberer fugt.

Ask (Fraxinus)

Ask er værdsat for sin bemærkelsesværdige kombination af styrke og fleksibilitet. Den har en lys farve, der minder om bøg, men med en mere markant og livlig årestruktur, der minder om eg. Denne elasticitet gør ask til et foretrukket materiale til sportudstyr som baseballbats og gymnastikredskaber samt til møbler, der kræver bøjede elementer. Den er let at bearbejde og tager godt imod bejdse og overfladebehandling.

Alsidige Blødttræsorter for Ethvert Budget

Blødttræ er ofte arbejdshesten i værkstedet, perfekt til en bred vifte af projekter, fra konstruktion til simple og charmerende møbler.

Fyr (Pinus)

Fyr er sandsynligvis den mest kendte og udbredte blødttræsort. Den er let, billig og utroligt nem at arbejde med, hvilket gør den til en favorit blandt begyndere. Fyr har en karakteristisk lys, gullig farve med tydelige knaster og en markant årestruktur, der giver et rustikt og hyggeligt udseende. Den er ideel til simple møbler som reoler og borde, paneler og indendørs tømrerarbejde. Dens blødhed betyder dog, at den let får mærker, så den er mindre egnet til overflader, der kræver høj slidstyrke, medmindre den beskyttes godt.

Gran (Picea)

Gran ligner fyr på mange måder, men er ofte endnu lysere i farven, næsten hvid, med en mere ensartet struktur og mindre fremtrædende knaster. Den er let og stærk i forhold til sin vægt, hvilket gør den til et primært materiale inden for bygge- og anlægsbranchen (lægter, spær osv.). Den er også populær til papirproduktion. Inden for snedkeri bruges den ofte til indvendige lister, paneler og som blindtræ i møbelkonstruktioner. Dens gode klangegenskaber gør den desuden til et foretrukket materiale til lyd-dækkene på musikinstrumenter som guitarer og violiner.

Sammenligningstabel for Træsorter

For at give et hurtigt overblik er her en tabel, der sammenligner nøgleegenskaberne for nogle af de nævnte træsorter.

How to insert a SAW filter / RF switch / FEM?
In order to be able to insert a SAW filter / RF switch or FEM into this matching structure it is recommended to separate the TX and RX paths, since it is not suggested utilizing SAW filter in the TX path, because of: - the expected power efficiency degradation in TX mode due to the considerable insertion loss of the SAW filters,
TræsortTypeHårdhed (Janka)PrisniveauTypiske Anvendelser
EgHårdttræHøj (ca. 1290 lbf)HøjMøbler, gulve, skabe, udendørs konstruktioner (hvideg)
BøgHårdttræHøj (ca. 1300 lbf)Mellem-HøjBordplader, legetøj, stole, køkkenredskaber
FyrBlødttræLav (ca. 380-700 lbf)LavBegynderprojekter, rustikke møbler, konstruktion, paneler
ValnødHårdttræMellem (ca. 1010 lbf)Meget HøjFine møbler, finér, instrumenter, pyntegenstande

Faktorer du skal overveje inden det endelige valg

Udover den grundlæggende type træ er der flere andre faktorer, der spiller ind på dit valg.

  • Projektets formål: Skal det stå ude eller inde? Et havebord kræver en vejrbestandig træsort som lærk, ceder eller trykimprægneret fyr, mens et indendørs spisebord kan laves af næsten enhver sort.
  • Udseende: Hvilken farve, tekstur og åretegning foretrækker du? Valnød har en dyb, mørk chokoladefarve, mens ahorn er næsten hvid. Eg har en grov, åben struktur, mens bøg er fin og ensartet.
  • Bearbejdelighed: Hvor let er træet at save, høvle, slibe og samle? Blødttræ som fyr er meget tilgivende for håndværktøj, mens eksotiske hårdttræsorter kan være ekstremt hårde og kræve skarpt og kraftigt værktøj.
  • Budget: Hvad er dit budget for projektet? Priserne varierer enormt. Fyr og gran er i den billige ende, mens eg og især valnød og andre eksotiske sorter ligger i den dyre ende. Husk at medregne spild i dit budget.
  • Overfladebehandling: Hvordan planlægger du at behandle overfladen? Nogle træsorter, som fyr, kan optage bejdse ujævnt på grund af varierende tæthed. Andre, som kirsebær, udvikler en smuk patina over tid med en simpel oliebehandling.

Ofte Stillede Spørgsmål (FAQ)

Hvad er den bedste træsort for en nybegynder?

For absolutte begyndere er fyrretræ et fremragende valg. Det er billigt, så fejl ikke koster en formue. Det er blødt og let at save og skrue i, både med hånd- og elværktøj. Det giver dig mulighed for at fokusere på at lære teknikkerne uden at skulle kæmpe mod materialet. Når du er blevet mere komfortabel, er poppel eller bøg gode næste skridt.

Hvordan ved jeg, om træet er tørt nok til at bruge?

Træets fugtindhold er kritisk. Træ, der ikke er tørret korrekt, vil krympe, vride sig og slå revner, efter du har bygget med det. Til indendørs møbler bør fugtindholdet være mellem 6-8%. Du kan måle dette præcist med en fugtmåler. Hvis du køber træ fra en anerkendt trælast eller specialforretning, vil det typisk være ovntørret (kiln-dried) til det korrekte niveau for indendørs brug.

Er hårdttræ altid stærkere end blødttræ?

Ikke nødvendigvis i alle henseender. Mens hårdttræ generelt har en højere densitet og modstand mod buler (hårdhed), kan nogle blødttræsorter have en imponerende styrke i forhold til deres vægt (strength-to-weight ratio). Douglasgran er et eksempel på et blødttræ, der er ekstremt stærkt og bruges til bærende konstruktioner. Valget afhænger af, hvilken type styrke projektet kræver: trykstyrke, bøjningsstyrke eller slidstyrke.

At vælge træ er en rejse i sig selv. Ved at tage dig tid til at forstå de forskellige materialers egenskaber, investerer du i dit projekts succes. Start simpelt, eksperimenter med forskellige sorter, og lad træets unikke karakter inspirere dit næste værk. Med den rette viden er du godt på vej til at skabe smukke og holdbare genstande i træ.

Hvis du vil læse andre artikler, der ligner Valg af træ: Din guide til det perfekte projekt, kan du besøge kategorien Træarbejde.

Go up